纸浆模塑产品是将可完全回收循环使用的植物纤维加工调配成一定比例浓度的浆料,依据产品设计、定制的模具,经真空吸附成型,利用模内干燥的原理形成不同种类和用途的环保纸制品。相比于传统的塑料包装材料,纸浆模塑采用天然纤维素材料制成,不会对环境造成污染,并且可以循环利用。
根据观研报告网发布的《中国纸浆模塑行业发展趋势分析与未来投资预测报告(2026-2033年)》显示,当下,在全球“禁塑减碳”的浪潮下,纸浆模塑凭借全生命周期的环保属性,已从“环保备选”升级为“产业刚需”,成为海外包装市场的核心增长极。数据显示,2025年全球纸浆模塑市场规模已突破120亿美元,预计2030年将达409亿美元,年复合增长率保持6.52%以上,高于全球包装市场4.21%的年复合增长率(CAGR)。
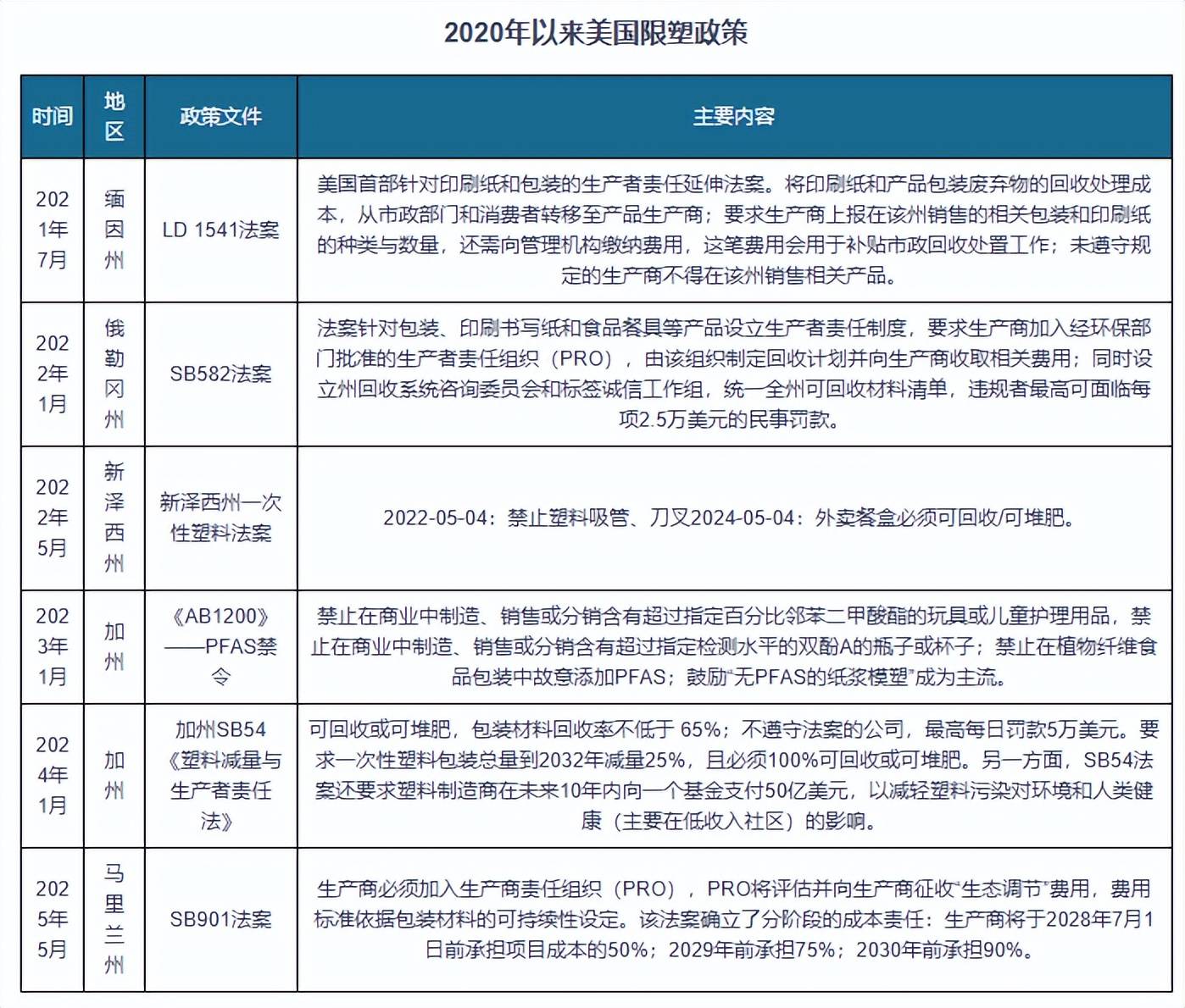
一是全球环保政策密集出台,为纸浆模塑市场爆发提供政策支撑。如欧盟新版《包装与包装废弃物法规》(PPWR)将纸浆模塑再生材料比例下限提至65%,一次性塑料指令(SUP)更全面限制塑料包装使用,直接推动欧洲成为全球最大纸浆模塑市场。美国23个州已出台明确限塑法规,加州更是要求2030年食品包装100%可降解,政策红利正加速释放。中国“十四五”规划将纸浆模塑列入战略性新兴产业,23省出台地方禁塑细则,形成从国家到地方的立体化政策支持体系。东南亚、中东国家加速禁塑进程,泰国、土耳其2024年新增纸浆模塑产能招标超50万吨,全球产业链向新兴经济体延伸。
二是消费升级与ESG需求则放大了增长潜力。在欧美成熟市场,环保理念已深度融入消费习惯,67%的消费者愿意为环保包装支付10%-15%的溢价,越来越多的消费者主动规避塑料包装产品,转而选择可降解、可回收的绿色包装。同时,联合利华、玛氏、百事可乐等国际巨头纷纷承诺,截至2025年大幅减少原生塑料使用,将包装中的再生塑料使用量大幅提升,而纸浆模塑凭借其全生命周期的环保优势,成为这些企业完善绿色供应链、提升ESG评级的优先选择。更重要的是,纸浆模塑的产品特性完美适配海外包装市场的多元化需求,其以甘蔗渣、竹浆、回收废纸等为原料,经一体成型工艺制成,无需添加化学粘合剂,可完全生物降解且再生纤维得率超过95%,既符合欧盟、美国等地区对食品接触包装的严苛安全要求,又能凭借优异的缓冲性能,适配电子、家电、生鲜、酒类等高端产品的包装需求。
三是技术迭代推动纸浆模塑突破早期“低端替代”标签,实现多领域深度应用、高质量发展。早期纸浆模塑产品存在成型精度低、外观粗糙、性能不稳定等问题,多作为低端塑料包装的简易替代,应用场景受限。而随着智能装备技术的不断进步,纸浆模塑成型、干燥、裁切等核心工艺实现迅猛升级,不仅提升了产品成型精度和表面质感,还优化了生产效率、降低了制造成本,彻底打破了此前的应用局限。如今,依托技术升级,纸浆模塑制品凭借优异的缓冲、防潮、可降解等特性,在电子、家电、生鲜、酒类、医疗、美妆等多个行业展现出旺盛需求,从低端包装替代,升级为高端产品的核心配套包装,进一步拓宽了市场增长空间,为行业持续发展注入强劲动力。
从区域市场格局来看,美国正迅速崛起为全球纸浆模塑市场的核心增长极,其需求爆发式增长已形成显著的“政策-产业”双轮驱动效应。一方面,美国制造业回流浪潮为纸浆模塑包装需求注入强劲动能。据权威数据,2025年8月至2026年1月期间,美国29家跨国企业累计投资1.49万亿美元推动本土制造业升级,其中苹果、英伟达、台积电等科技巨头纷纷扩建工厂,直接带动高端包装需求激增。例如,液态纸盒包装供应商Elopak为满足美国市场需求,专门投建三条生产线万美元,彰显产业配套的深度联动。另一方面,全球“限塑令”持续升级,推动纸浆模塑的替代价值显著放大。2025年,美国环保纸箱进口增速预计达32%,食品包装市场总额突破2.6万亿美元,其中纸浆模塑产品年需求增速将保持在15%-20%,成为增速最快的细分品类之一,凸显其在环保转型中的核心地位。
不过,在需求增长的同时,美国本土纸浆模塑产能存在显著缺口,为外部企业提供了切入机遇。数据显示,美国纸浆模塑本土产能仅能满足30%-40%的市场需求,且多集中于简单款式产品,高性能、定制化产品高度依赖进口。2024年美国从中国进口纸浆模塑产品约20万吨,其中餐饮包装、工业缓冲包装占比超70%,这种“需求旺盛+供给不足”的格局,让纸浆模塑企业拥有了广阔的市场腹地。
聚焦国内市场,近年为深入推进塑料污染全链条治理,加快推动“以竹代塑”发展,国家层面出台一系列政策予以引导和支持:2021年,国家发展改革委、生态环境部联合发布《“十四五”塑料污染治理行动方案》,明确鼓励发展“以竹代塑”,积极推广各类塑料替代产品,竹浆、竹木制品随之获得明确政策扶持;2023年,国家发展改革委等多部门联合印发《加快“以竹代塑”发展三年行动计划》,进一步细化发展目标、重点任务和保障措施,持续释放政策红利,推动“以竹代塑”与纸浆模塑产业深度融合、协同发展。
得益于政策利好,近年我国纸浆模塑市场规模持续保持较快增长态势,产业配套日益完善,已成为全球纸浆模塑产品的主要供给国。2022年我国纸浆模塑市场规模约为191.47亿元,同比上升15.68%。2025年前三季度,我国纸浆模塑产能突破250万吨大关,占据全球总产能的56.8%;实际产量182万吨,同比激增25%,增速三倍于纸制品制造业平均水平的3.38%。
在地域分布上,纸浆模塑企业呈现出明显的区域集中特征。华东地区是中国纸浆模塑企业最为集中的区域,占比达到约45%。这里经济发达,制造业基础雄厚,且靠近港口,便于原材料进口和产品出口,为纸浆模塑企业的发展提供了良好的条件。华南地区紧随其后,占比约为30%,该地区电子、食品等行业发达,对纸浆模塑包装的需求旺盛。华北、华中、西南等地区的企业数量相对较少,但也在不断发展壮大,占比分别约为10%、8%和7%。这种地域分布格局既与当地的经济发展水平、产业需求密切相关,也反映了纸浆模塑产业在不同地区的发展潜力与空间差异。
从应用场景来看,纸浆模塑的渗透呈现“成熟场景领跑、新兴场景爆发”的差异化格局。其中,在食品外卖领域,得益于全球禁塑政策对一次性塑料餐具的严格限制,以及其自身可降解、防油防水、适配餐饮场景的产品优势,纸浆模塑的渗透率已处于较高水平,2025年全球范围内该领域渗透率已达62%,成为纸浆模塑最核心的应用场景之一。
相较于食品外卖领域的高渗透,电子电器、医疗健康、农业育苗等新兴应用场景目前的渗透率仍处于较低区间,但其增长潜力显著,未来提升空间广阔。这些新兴场景的需求增长,核心驱动力源于下业绿色转型的迫切诉求:电子电器领域对产品缓冲包装的环保性、安全性提出更高要求,纸浆模塑可有效替代传统塑料缓冲材料;医疗健康领域聚焦一次性用品的无菌化、可降解性,纸浆模塑契合医疗领域的环保合规需求;农业育苗领域则看重其可自然降解、能改良土壤的特性,适配绿色农业发展趋势。多重需求叠加驱动下,纸浆模塑在各类新兴场景的渗透速度有望持续加快,成为行业新增量的核心支撑。
从生产工艺来看,直压法(干法)有望成为纸浆模塑行业发展新质生产力的聚焦点。纸浆模塑生产工艺从早期的以干压生产工艺为主,发展为干压、湿压工艺并举发展,而且更加环保节能的半干压、直压技术已成为纸浆模塑生产工艺研发的新方向。其中,直压法作为干法工艺的核心创新,更是引领行业向低能耗、高质量转型。
纸浆模塑半干压技术是一种综合了干压与湿压工艺优点的成型工艺。其核心逻辑是,在纸模制品整型前,通过晾晒、烘烤、喷淋等工艺,将其含水率控制在35%左右,再进行模内干燥或整型处理。这种工艺让纸浆在成型过程中,既保持足够的硬度与稳定性,又具备一定的柔软性和可塑性,最终产出品质介于湿压、干压工艺之间的精品纸模产品。与湿压工艺相比,半干压技术可大幅降低原料水分含量,减少干燥环节的能源消耗;相较于干压工艺,则能避免纤维完全脱水后的损伤,有效保障制品的韧性与致密度,实现节能与品质的双重提升。
纸浆模塑直压技术是一种新兴工艺,属于干法纸浆模塑。该工艺无需对卷筒状或平板状纸浆板进行碎解、打浆处理,不添加任何水介质,仅通过开卷、疏松处理后,根据产品需求在输送过程中喷涂乳胶树脂或适量助剂,待纤维层在成型网上形成疏松结构后,再通过热压成型设备加工为成品。直压工艺彻底规避了浆板再湿、碎解、成型及干燥等传统高能耗环节,实现了生产流程的极致优化,大幅降低能源消耗与生产成本,成为推动纸浆模塑行业低碳转型的核心技术支撑。
近年,随着全球碳中和和碳达峰要求的实施,各国对碳足迹的核查成为产品环保性的重要衡量指标。纸浆模塑行业发展以来最大的痛点问题就是耗能占比较大,因此也即将迎来节能降耗的新挑战。而直压法等干法技术的突破,不仅实现了生产流程的极致优化,更成为行业应对碳约束、提升国际竞争力的核心抓手。
目前海外头部纸浆模塑生产商已率先布局干法工艺,引领行业创新发展。例如,PulPac公司的开创性纤维成型技术,实现了干法模塑纤维在细分场景的突破应用——此前为防止泄漏,杯盖多采用塑料材质,而该公司凭借干法模塑纤维技术,依托结构强度高、切口少、材料厚度可控性强的优势,可生产极薄的纤维杯盖,既能有效防止泄漏,又能优化随身饮料的稳定性与饮用体验。同时,该生产过程中原材料利用率高达99%,几乎无材料浪费,完美契合纸浆模塑“可持续、低损耗”的环保核心属性。
Dart Container Corporation 在PulPac北美销售代理Seismic Solutions的支持下,已成为PulPac的许可方,并正在北美安装首条同类干模纤维生产线:PulPacScala。PulPac开创性的干模纤维制造工艺,其水和能源消耗远低于传统纤维成型。干模工艺可将二氧化碳生产足迹降低多达80%,速度是传统纤维成型的10倍,是包装行业不断变化的需求的理想解决方案。
与此同时,国内企业也积极紧跟行业发展势头。例如,山东智沃机械设备有限公司早在2018年就与瑞典PulPac、德国BL公司开展深度合作与技术交流,为工艺技术优化提供建设性意见。目前,该干法直压工艺及配套设备已被日本等发达国家引进使用,我国纸浆模塑行业亟需加快低能耗、低成本的新质生产力培育,大力推广干法直压等先进工艺,才能持续提升全球市场竞争力。(WW)




手机:13501509308
邮箱:www.liaoyuanschool.com
地址:广州市白云区龙归街龙河西北横二路6-2号

添加微信咨询